swag直播

学术聚焦
当前位置: swag直播 >> 学术聚焦 >> 正文

swag直播 池荣虎教授团队在智能建筑暖通空调控制研究方面取得新进展

日期:2020-10-30 点击数: 作者:乔峰,张郁浩 来源: swag直播

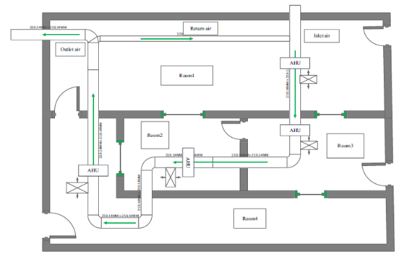
建筑能耗在过去几十年中不断增长,约占全球能耗的40%,而暖通空调是建筑能耗中的主要耗能单元之一。为了满足人类对环境舒适性的要求,降低能耗,开发一种新的空调控制策略显得尤为重要。因此,如何在外界环境和人类活动的干扰下取得良好的控制性能,已成为世界各国关注的课题。

近日,swag直播 泰山学者青年专家池荣虎教授针对多区域暖通空调系统的动态特性,提出了一种分布式迭代学习温度控制方法,该方法适用于暖通空调系统的关键参数热容不可获得的房间。研究结果表明:在改进的收敛条件下,所提的分布式迭代学习温控方法能够保证跟踪误差迭代减小到具有非重复扰动的小的范围内;如果扰动是完全重复的,可获得完美的跟踪性能。该成果以swag直播 为第一通讯单位,发表在国际顶级期刊《Journal of the Franklin Institute》上(卷: 357,期: 2,页: 810-831,出版年: 2020IF=3.653),期刊主要报道控制系统、复杂网络和动态系统、信号处理和通信等领域的最新研究进展及在控制论领域的推广应用,属于中科院工程技术类二区期刊。

该工作得到了国家自然科学基金项目、山东省泰山学者计划项目、山东省重点研发项目、山东省自然科学基金项目等基金支持

(撰稿:乔峰,张郁浩审核:马寒)

Copyright © 2005-2008swag直播-swag直播官方最新福利视频